
国家疾病预防控制局、中国气象局7月2日18时联合发布高温健康风险预警:
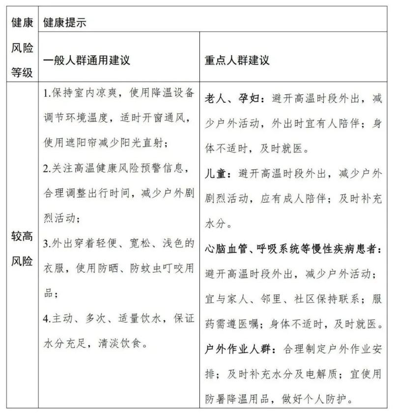
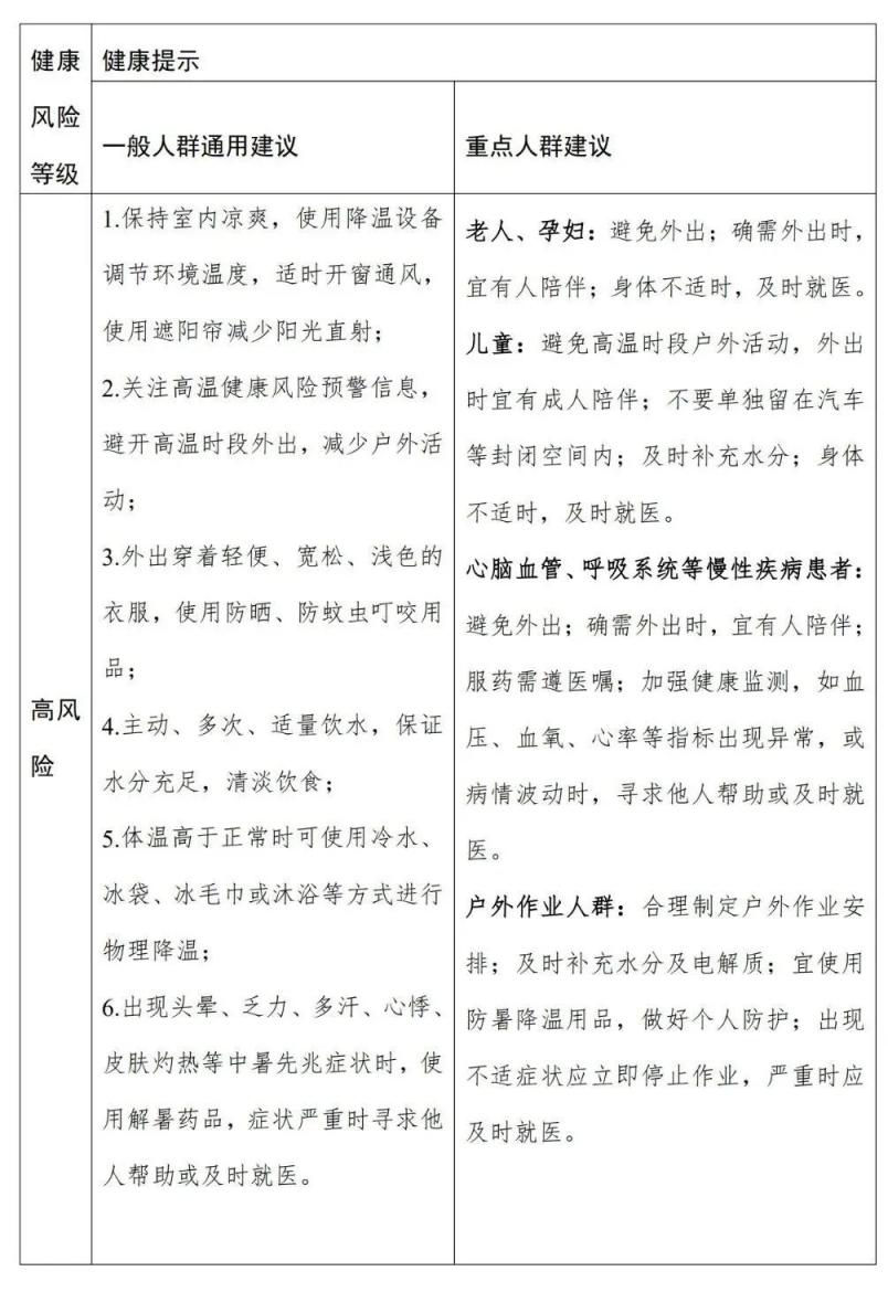
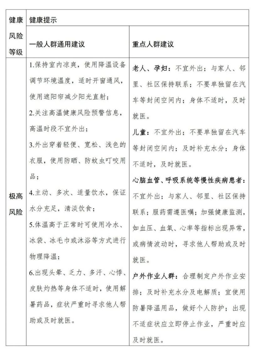
预计,7月2日20时至3日20时,华北南部、黄淮、江淮、江汉、江南北部、东北地区北部及内蒙古、新疆等地高温健康风险较高(黄色预警);江苏、山东、河南、安徽、黑龙江等地的部分地区高温健康风险高(橙色预警);其中,江苏北部、山东中东部、河南东部、安徽北部、黑龙江东北部等地的部分地区高温健康风险极高(红色预警)。请公众及时关注预警信息变化,保持室内凉爽,避开高温时段外出,减少户外活动,保证充足饮水。老人、孕妇、儿童、慢性病患者加强关注自身健康状况,如不适及时就医。户外作业者注意防暑降温。
关于高温健康风险分级健康提示
一起了解
↓↓↓



简配资-配资实盘开户-正规股票配资排名-杠杆炒股配资网提示:文章来自网络,不代表本站观点。